技术专栏

肿瘤坏死因子-α(TNF-α)
供稿:科鹿生物发布时间:2025-08-15浏览量:390次

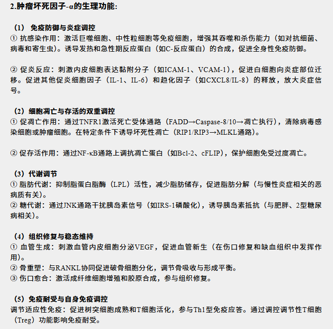
肿瘤坏死因子-α(Tumor Necrosis Factor-alpha, TNF-α)是一种具有广泛生物学活性的促炎细胞因子

在免疫调节、炎症反应、细胞凋亡、代谢调控及组织修复等生理和病理过程中发挥关键作用。

关闭

在线咨询

Online consultation

  • 在线咨询
  • 技术支持

关注微信公众号

微信扫一扫立即咨询

微信扫一扫立即咨询